А. Денисов (RA3RBE) 2005 г.
Синтезатор предназначен для использования в портативных УКВ ЧМ радиостанциях,
Данный синтезатора является одним из вариантов синтезатора SYN2WIN, примененного в радиостанции FM2004. Изменение в программном обеспечении вызвано уменьшением количества управляющих кнопок из-за малых габаритов портативных радиостанций и применением малогабаритного индикатора.
Технические характеристики, и возможности:

Назначение кнопок.
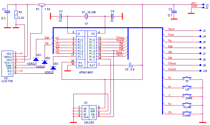
Назначение выводов синтезатора.
После первого включения синтезатора происходит начальная инициализация памяти. Этот процесс на индикаторе отображается семью маленькими ноликами, и продолжается 2-3 секунды.
В этом режиме вся память обнуляется, стартовая частота настраивается на 145300 , настраивается 01 канал на частоту 145300 , остальные каналы настраиваются на частоту 146025 (отключаются) границы диапазона устанавливаются 144000 - 146000, границы области сканирования устанавливаются 144500 - 145800, шаг - 25 кгц.
(Для принудительной инициализации синтезатора, восстановления настроек "по умолчанию" нужно нажать одновременно кнопки "UP" и "DWN" и удерживая их в нажатом состоянии включить радиостанцию. Через 2 сек отпустить. Через несколько секунд синтезатор инициализируется.)
На индикаторе появляется частота 145300.0. Синтезатор настроен и готов к работе.
При отсутствии полезного сигнала на входе радиостанции, через 10-13 секунд на индикаторе появится мигающая надпись "Sm" - "Save mode" - радиостанция перейдет в режим экономного питания.
В режиме полного потребления на выходе J3 постоянно записан логический "0", В режиме экономного питания на выходе J3 появляютс импульсы с соотношением положительного и отрицательного уровнеи - 3:1. В этом режиме станция включена на прием в течение 0.3 сек, а в течение следующих 0.9 сек выключена. Таким образом осуществляется экономия элементов питания.
Выход из этого режима по нажатию на любую клавишу или по срабатыванию шумоподавителя.
При нажатии на клавишу "Chan" происходит переключение в режим запомненых каналов. Номер канала отображается на индикаторе. Переход между каналами осуществляется клавишами "UP" и "DOWN". После начальной инициализации настроен только канал 01.
Кроме номера канала, отображается еще и режим канала - буква "p" для репитерного канала ( канал, у которого частоты приема и передачи не совпадают) и буква "t" для канала с включеной подтональной частотой.
Настройка синтезатора
При желании в синтезаторе можно установить параметры, отличные от тех, которые устанавливаются по умолчанию.
Наверное самая распространенная индивидуальная настройка - это настройка шага синтезатора в режиме плавной перестройки частоты.
Для того, чтобы войти в этот режим нужно включить радиостанцию с нажатой клавишей "UP" или клавишей "DWN". Синтезатор войдет в режим настройки шага. На индикаторе отобразится текущий шаг и индикатор режима "St" - "Step". Клавишами "UP" и "DOWN" можно изменить этот шаг с градациями 2.5 кгц. Выход из этого режима - нажатие на тангенту (здесь и далее при нажатии на тангенту в сервисном режиме переключение на передачу при этом не происходит).
Если включить радиостанцию с нажатой тангентой, то синтезатор входит в режим настройки границ перестройки частоты.
Первая настраиваемая частота - нижняя граница диапазона "Band Low". На экране это отображается буквами "bL".
Настраивается клавишами "UP" и "DOWN". Нажатие на тангенту - переход к следующему параметру.
Следующий параметр - верхняя граница диапазона "Band High", на индикаторе отображается "bh". Настраивается клавишами "UP" и "DOWN". Нажатие на тангенту - выход из режима настройки.
Если включить радиостанцию с нажатой клавишей "Scan", то синтезатор входит в режим настройки границ диапазона сканирования. Настраивается так же клавишами "UP" и "DOWN".
Сначала настраивается нижняя граница сканирования "Scan Low" - "SL". Нажатие клавиши "Scan" - переход к следующему параметру.
Следующий параметр - верхняя граница сканирования "Scan High" - "Sh". Настраивается так же, нажатие на тангенту после окончания настройки - выход из режима настройки.
Если включить радиостанцию с нажатой клавишей "Chan", то синтезатор перейдет в режим настройки каналов.
Первым настраивается номер канала. На индикаторе этот режим обозначен буквами "CC" - "Change channel".
После выбора номера канала нужно нажать клавишу "Chan" для перехода к следующему параметру - настройке приемной частоты канала "CR" - "Channel RX".
После настройки частоты приема канала нужно нажать клавишу "Chan" для перехода к следующему параметру - настройке частоты передачи канала "CT" - "Channel TX". По умолчанию частота передачи равна частоте приема и если изменять ее не нужно, то нажмите "Chan" для перехода к следующему параметру. Если настраиваемый канал будет с разнесенными частотами приема и передачи, то кнопками "UP" и "DWN" выберите нужную частоту передачи. При этом рядом с номером канала появится буква "р" - Репитер. (К сожалению индикатор не позволил мне сделать здесь букву "R"). "Chan" для перехода к следующему параметру.
Следующий параметр - настройка частоты подтональника (если он нужен например для открытия репитера). Индицируется буквами "CS" - "Channel Set tone". Клавишами "UP" и "DOWN" выбирается одна из 38 стандартных подтональных частот. Выход - нажатие на тангенту.
После выхода, на индикации видно настроенный канал номер 01, с разнесенными частотами приема и передачи и включенной подтональной частотой.
При переходе на передачу видим, режим "TX", частота передачи 145025. Т.е. действительно репитерный режим.
Сканирование и перестройка происходит только по запрограммированным каналам. Для того, чтобы отключить канал, вывести его из управления достаточно записать в него частоту за границами диапазона. Например 146025.
При разработке программы синтезатора я старался сделать простой, интуитивно понятный интерфейс. Надеюсь мне это удалось.
Работа кнопок понятна из их названия, а включение радиостанции с нажатой кнопкой вызывает настройку этого параметра.
И последнее, включение радиостанции с нажатой кнопкой шумоподавителя, включает генерацию тонального телеграфного сигнала "К" при отпускании тангенты. Повторное включение радиостанции с нажатой кнопкой шумоподавителя выключает эту опцию.
HEX файл для программирования процессора можно взять здесь . Исходный текст программы публиковаться не будет.
И в заключении о примененном индикаторе.
Индикатор LCD-TS6 фирмы "Телесистемы" имеет малые габатиты,
хорошо может быть встроен в портативную радиостанцию.
Технические характеристики индикатора:
Обо всех замеченных недостатках прошу сообщать по адресу